Готовые домашние задания по Алгебре за 9 класс Рабочая тетрадь Миндюк, Шлыкова 2018 - §23. Определение геометрической прогрессии 10

Готовые домашние задания по Алгебре за 9 класс Рабочая тетрадь Миндюк, Шлыкова   2018 - §23. Определение геометрической прогрессии  10
Алгебра 9 Рабочая тетрадь

§1. Функция. Область определения и область значений функции

§3. Квадратный трёхчлен и его корни

§4. Разложение квадратного трёхчлена на множители

§5. Функция y=ax^2, её график и свойства

§6. Графики функций y=ax^2+n и y=a(x-m)^2

§7. Построение графика квадратичной функции

§9. Корень n-ой степени

§10. Целое уравнение и его корни

§11. Дробные рациональные уравнения

§12. Решение неравенств второй степени с одной переменной

§13. Решение неравенств методом интервалов

§14. Уравнение с двумя переменными и его график

§15. Графический способ решения систем уравнений

§16. Решение систем уравнений второй степени

§17. Решение задач с помощью систем уравнений второй степени

§18. Неравенства с двумя переменными

§19. Системы неравенств с двумя переменными

§21. Определение арифметической прогрессии. Формула n-го члена арифметической прогрессии

§22. Формула суммы первых n членов арифметической прогрессии

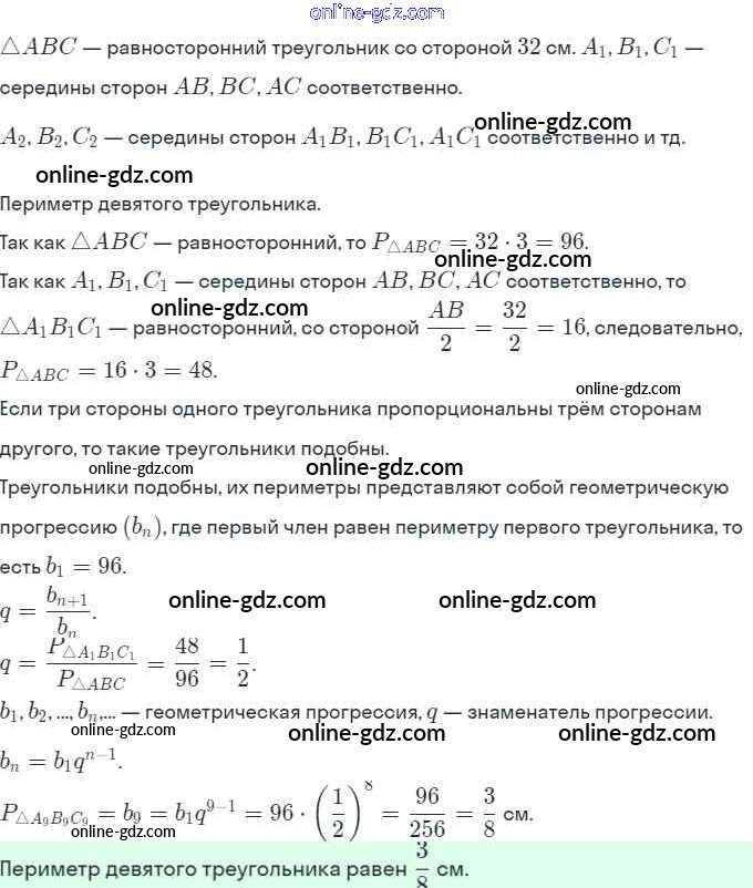
§23. Определение геометрической прогрессии

§24. Формула суммы первых n членов геометрической прогрессии

§25. Примеры комбинаторных задач

§29. Относительная частота случайного события

§30. Вероятность равновозможных событий

Решебник

§23 / 10

Предыдущее Следующее